2006年第4期

《东京梦华录》版本发微

作者:伊永文




  长期以来,学术界是比较尊崇《东京梦华录》的,这主要如日本静嘉堂文库景印元刊《东京梦华录》本解题所说的那样,它“是学术研究上很有用处的一部书”,社会科学研究者,甚至包括建筑、交通、造船、兵器、气象等诸多自然科学领域的学者也将它视为必查必备必用之书。
  正因如此,《东京梦华录》版本历代均有刊刻,以至在浩如烟海的古籍之中,绵延不绝,繁衍为庞大系统,最为常见的主要是十卷本系统,即《秘册汇函》本、《津逮秘书》本、《学津讨源》本、《四库全书》本、《三怡堂丛书》本、《丛书集成初编》本等。此外尚有《说郛》、《唐宋丛书•别史》的一卷本。
  但是很少有人想到,学界频繁使用的《东京梦华录》却是一个有着严重缺失和错误的本子。笔者以为,为了更有效地使用《东京梦华录》,十分有必要就其版本问题作一考证。
  众所周知,《东京梦华录》问世于南宋淳熙丁未(1187)。据赵师侠为之所作的《跋》云:“锓木以广其传”,可知淳熙丁未前《东京梦华录》尚无刻本。孟元老自序说他靖康丙午之明年即1127年起寓东京二十四年,直到六十二年后,《东京梦华录》始有刊本。如像邓之诚所说那样,孟元老“其人盖已百岁,必不及见其书之行世,其书亦未必手定,故多讹误”。
  这一见解极为明确,等于告诫我们,传世《东京梦华录》不是孟元老手订之本,也就是说此刻本问世,距孟元老手写的稿本完成又历四十七年之久,在这近半个世纪的时间中,《东京梦华录》因其传抄,其错误与缺失是难以避免的。以我们目前使用最多、最为常见的元刻《东京梦华录》本而言即是如此。
  所谓元刻《东京梦华录》本,实际是元至正年间刻、明初印行的《东京梦华录》本,也就是由清代著名藏书家黄丕烈所废藏的元刻明国子监纸印刷而成的《东京梦华录》本。应该说它是所有流传于世的《东京梦华录》中最早最好的。所谓最早,是因为南宋《东京梦华录》刊本早已失传;所谓最好,不是说它没有问题,而是较之其他诸本而言,比如从外观着眼,此本字大醒目,结构方正,纸张洁白,笔画朴厚,颇具宋本之风,以至一度几乎蒙蔽了以目光犀利而著称于版本目录学界的黄丕烈,黄将“精美无比”之誉冠以此本。
  此书后为日本静嘉堂文库收藏。1934年,静嘉堂文库为研究者便,将此书影印刊行,由于印刷精良,遂为行家推崇,成为通行的《东京梦华录》本中的标准本。1958年古典文学出版社亦据此元刊本校点出书,1962年中华书局上海编辑所复又以此本重印,并用秀水金氏影印古阁景元钞本,《秘册汇函》本、《学津讨原》本和《说郛》本加以校勘,并加以断句标点,较为认真严谨,故印行后,甚至外国的汉学家都为之遵从。如日本京都大学以入矢义高为班长的《东京梦华录》共同研究班,就是以此本为定本而开展翻译注释的。
  然而正是这样的一个本子,却存有着相当多的问题。明代胡震亨《秘册汇函•东京梦华录》本,就曾校正过元刻《东京梦华录》本中的多处错误。如卷四《军头司》的“司”,元刻误为“目”,《秘册汇函》本校正为“司”,卷一《河道》中“遗火舟船”,《秘册汇函》本校正为“遗失舟船”。又如卷二《宣德楼前省府宫宇》条“百钟圆药铺”,清代张海鹏《学津讨原•东京梦华录》本校正为“百种圆药铺”,卷三《相国寺内万姓交易》条中“诸路罢任官员”,《学津讨原•东京梦华录》本校正为“诸路散任官员”。
  如此之类,时或有之,20世纪30年代邓之诚先生以元刻《东京梦华录》本作注时,也做了大量这样的校正工作。日本京都大学的汉学家们在译注《东京梦华录》过程中亦如此,校正了元刻《东京梦华录》本的许多错误。邓之诚与京都大学两个校注本,仅在异体字、错别字一项上就纠误为数不少。直到20世纪八九十年代,这种校正工作仍在继续,如孔宪易先生为《东京梦华录》的纠误也是以元刻本进行的。
  所有这些,究其原因,是因元刻《东京梦华录》本为当时极为流行的坊间本所致。这一点从元刻《东京梦华录》本内证中就可以得到证实。一个重要之点就是:刻书用简体字,南宋已始,元代则更甚。当时的坊间因求速成以取高利,故力求简易,习以成风。《东京梦华录》就是这样一个较为典型的例子。
  简化字在《东京梦华录》俯拾即是,竟近三十个之多,它们是:处(處)、岳(嶽)、粮(糧)、腊(臘)、脚(腳)、笋(筍)、姜(薑)、尸(屍)、糕(餻)、洒(灑)、盖(蓋)、绣(繡)、划(划)、赶(赶)、宝(宝)、迩(迩)、携(攜)、继(继)、葱(蔥)、干(幹)、双(雙)、铁(铁)、群(羣)、断(断)、万(万)、与(与)、却(卻)等等。
  更为重要的是,元刻《东京梦华录》本,充斥着文理不通、叙述混乱、误错遗漏的毛病,有的甚至到了难以理解的地步。如本书第四卷“肉行”条一句:“凡买物不上数钱得者是数”,即令中外汉学家莫衷一是,至今尚未有公认的确解。其因源于元代书坊所刻之书,完全面向市场,图快赢利,因此拼凑嫁接、窜乱臆改,疏于校勘则厕身于坊刻本之中。元刻《东京梦华录》当然不能免俗而例外。现略举一二,以管中窥豹。如元刻《东京梦华录》卷八《七夕》:如门神之像,盖自来风流,不知其从,谓之“果食将军”。
  倘用谢维新《古今合璧事类备要》前集卷一七《节序门•京师旧俗》引宋本《梦华录》则:如门神之像,盖自来风俗,不知其说,谓之“果食将军”。
  又如本条结尾处,元刻《东京梦华录》为“争以侈靡相向”,而《古今合璧事类备要》引宋本《梦华录》则是“争以侈靡相尚”。
  两文相较,不难看出,虽一字之差,却失之千里。同时,这也等于给我们提出了一个问题:我们之所以能够对元刻《东京梦华录》中的这些错误进行校正,依赖的是留存在南宋类书中的宋本《东京梦华录》的原文,比如依据陈元靓《岁时广记》,竟然校正元刻《东京梦华录》卷六《十六日》错误达二十余处之多。
  如元刻本“十六日”前缺“正月”二字,据《岁时广记》补,元刻本“临轩宣万姓”,据《岁时广记》校为“宣百姓”,元刻本“华灯宝炬”,据《岁时广记》校为“华灯宝烛”,元刻本“动烛远近”,据《岁时广记》校为“洞烛远近”,元刻本“寺之大殿”,据《岁时广记》校为“元夕相国寺大殿”,元刻本“笙簧未彻”之后,据《岁时广记》补“自古太平之盛,未有斯也”。如此等等。
  如果我们不利用留存在宋代典籍中的《东京梦华录》的记录文字,众多读者还将继续误读。其实早在元刻《东京梦华录》本流传之际,就有有识之士觉察到了这一点,明胡震亨的《秘册汇函》本中的校正就说明了这一点。还有黄丕烈就针对当时的《东京梦华录》版本提出“一本有一本之佳处”、“不必定以刻本为胜也”的观点。并且为此专“取弘治甲子重新刊行本手校,其异于别纸,间有胜于校本者,拟仍录诸卷中”。在校元刻《东京梦华录》本过程中,黄丕烈又指出其书“至讹谬处亦复不少”。
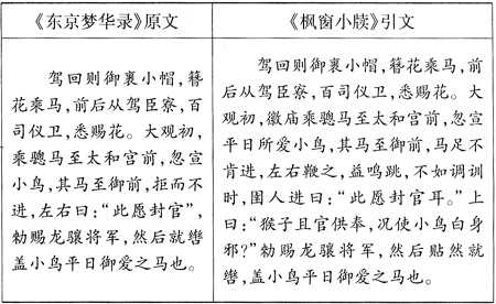
  因此,元刻《东京梦华录》本并非是完全可靠的,故有必要寻求除元刻《东京梦华录》本外的、载有元刻《东京梦华录》本相同内容的宋代版本。如南宋署名为袁褧的《枫窗小牍》就有不少可以和《东京梦华录》互补互证的文字,如其书卷上有一段文字就可以校正元刻《东京梦华录》本卷七《驾回仪卫》中的失误,兹例如下:
  
  两段文字相对照,元刻《东京梦华录》本可谓丢三落四,像“徽庙”这样关键的主语,竟然遗漏,其失之质使人由此一下子就可以得出《枫窗小牍》是接近宋《东京梦华录》本原貌的结论来。这不仅因为《枫窗小牍》系南宋刻本,更为主要的是从遣词造句方面则较之元刻《东京梦华录》本更合乎逻辑。将元刻《东京梦华录》本所遗与《枫窗小牍》所有相照,孰优孰劣,一目了然。
  据此,我们可以开辟出一条这样的道路,即从不同的宋籍版本中找到宋《东京梦华录》本的踪迹,从而来校正元刻《东京梦华录》本。现就笔者视野所及已经寻找到的有:陈元靓的《岁时广记》、《事林广记》,金盈之的《新编醉翁谈录》,袁褧的《枫窗小牍》,徐梦莘的《三朝北盟会编》,谢维新的《古今合璧事类备要》,无名氏的《锦绣万花谷》,还有夹杂在许多宋籍中的《东京记》之类的地理风土之书。
  之所以选取这些版本,就是因为这些书都是南宋时期的著作,与南宋《东京梦华录》刊行本年代相去不远,即以陈元靓《岁时广记》、谢维新《古今合璧事类备要》而言,两书所征引的宋《东京梦华录》本中时令岁序风俗活动为最多,而且两书在征引相同内容时,征引文字亦相差无几。这就表明南宋时期的类如《岁时广记》、《古今合璧事类备要》之书,必遵从一祖本,也就是我们现在无法寻觅到的宋《东京梦华录》本。
  所以,依靠已经找到的记载《东京梦华录》许多内容的那些宋代版本,或称之为《东京梦华录》第三个版本系统(前提十卷本,一卷本为第一、第二系统),可以与元刻《东京梦华录》本比异校勘,会逐渐整理出一个十分接近宋《东京梦华录》原貌的本子来的。
  
  (作者单位:黑龙江大学文学院)